中性鹽霧試驗方法:遵循核心標準
目前,最權威、最廣泛使用的國際標準是 ISO 9227(中國的國家標準 GB/T 10125 與之等效)。標準詳細規定了試驗設備、溶液配制、條件設置、樣品制備和結果評估方法。
核心試驗條件如下:
項目
標準要求
說明
試驗溶液
5% ± 1% 的氯化鈉溶液
必須使用分析純級別的氯化鈉和去離子水配制。
pH值
6.5 ~ 7.2
收集后的溶液在35°C下測量。此為“中性”的由來。
試驗箱溫度
35°C ± 2°C
加速腐蝕的關鍵條件,需保持穩定。
飽和桶溫度
47°C ± 1°C
用于對吸入的空氣進行加溫和濕潤,防止噴霧堵塞。
沉降量
1.0 ~ 2.0 ml/h / 80cm2
檢查鹽霧是否均勻、充足。
噴霧方式
連續噴霧
與交變循環鹽霧試驗(如Prohesion測試)不同。
重要提示:在進行測試前,必須明確標準。例如,ASTM B117 也是常用的鹽霧標準,其條件與ISO 9227非常相似,但在細節(如收集液pH值調整)上可能有差異,應依據客戶要求或產品目的地進行選擇。
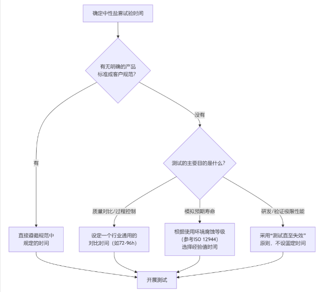
二、試驗時間的確定:一個綜合決策過程
鹽霧試驗時間沒有統一答案,它不是一個固定值,而是基于以下四個核心因素綜合確定的。
因素一:產品或材料的防腐等級要求
這是最常見和直接的依據。許多產品標準或防護涂層規范會直接規定鹽霧測試時間。例如:
常規鍍鋅(鍍鋅層):
白色銹(白銹)出現時間:通常要求 24小時 以上。
紅色銹(紅銹)出現時間:根據鍍層厚度,可能有 48小時,72小時,96小時 等不同要求。
陰極電泳(汽車、零部件):通常要求 >720小時(30天) 甚至 1000小時 無氣泡、無銹蝕。
鋁合金陽極氧化:可能要求 >96小時 或 168小時 檢查腐蝕情況。
建筑鋁型材:根據GB/T 5237標準,不同膜厚的陽極氧化料要求 >48小時(AA10)、>72小時(AA15) 等。
采購建議:首先查閱產品的技術協議、圖紙、行業標準或客戶規范,其中常有明確規定。
因素二:模擬的預期使用壽命和環境
當沒有現成標準時,測試時間可用于模擬產品在特定環境下的耐腐蝕年限。這是一種定性對比而非精確換算。
腐蝕環境分類(參考ISO 12944-2):
C1(低腐蝕性室內): 可能不需要鹽霧測試或僅作短時間(如24-72小時)驗證。
C2(低腐蝕性戶外/室內): 對應時間可能為 72 - 144小時。
C3(中等腐蝕性,如城市環境): 對應時間可能為 144 - 480小時。例如,一般戶外機柜常采用 240小時 或 360小時 作為基準。
C4(高腐蝕性,如工業區、沿海): 對應時間可能為 480 - 720小時 以上。
C5(極高腐蝕性,如化工廠、 offshore): 通常要求 720小時(30天) 以上,甚至更長。
注意:鹽霧試驗(中性鹽霧)與真實環境的對應關系很差,上述時間僅為行業經驗參考。更科學的加速測試是循環腐蝕測試,其相關性更好。
因素三:用于質量對比和控制
這是研發和來料檢驗中最常用的目的。
對比不同工藝:例如,比較A供應商和B供應商的鍍鋅件哪個更好。可以設定一個統一的時間(如 96小時),然后比較測試后的銹蝕面積、起泡程度。
監控生產穩定性:每月對生產線上的產品抽樣,進行固定時間(如 72小時)的測試,觀察性能是否有波動。
在這種情況下,時間的選擇是相對的,關鍵是保證所有對比樣本在完全相同的條件下進行測試。
因素四:遵循“測試直至失效”原則
對于一些研發性或極限性能驗證,時間不是預先固定的。測試會一直進行,直到樣品出現定義的“失效”狀態(如基體金屬出現>5%的紅銹)。記錄下這個時間,作為該樣品的耐鹽霧極限數據。這對于新材料、新涂層的研發至關重要。
總結:如何確定您的產品測試時間?
您可以遵循以下決策流程來確定測試時間:

最終建議:在送檢或內部制定標準時,務必明確測試標準(如ISO 9227)、試驗時間 和合格的判定標準(例如:“經96小時中性鹽霧試驗后,主要表面無白色或紅色銹蝕,劃痕兩側3mm內銹蝕寬度不超過1mm”)。清晰的判定標準與測試時間同等重要。對于重要項目,咨詢專業的檢測機構工程師是最可靠的方式。


